Large-Capacity Cesspools
On this page:
- What is a cesspool?
- What is a large-capacity cesspool?
- Does this rule apply to me?
- Why has EPA banned large-capacity cesspools?
- What are the requirements for closing large-capacity cesspools?
- What are my options after I close my cesspool?
- Regulatory terms defined
This page will help you:
- Determine if you have a large-capacity cesspool
- Understand why large-capacity cesspools are banned
- Learn how to properly close your large-capacity cesspool
- Find alternative ways to dispose of your sanitary waste
What is a cesspool?

A cesspool is a shallow, underground system for disposing of sanitary waste. Although structures vary, most cesspools consist of a concrete cylinder with an open bottom and/or perforated sides. Sanitary waste from toilets, sinks, and washing machines enters the cesspool and percolates out. While cesspools are designed to capture sanitary waste, they do not treat waste.
What is a large-capacity cesspool?
The definition of “large-capacity” may vary among states with primary enforcement authority. For example, some states define large-capacity cesspools based on the amount of waste or the volume capacity of the cesspool. Find out if cesspools in your state are directly regulated by EPA, or if your state, tribe, or territory has primary enforcement authority If EPA does not directly implement the Class V injection well program in your area, check with your permitting authority for more information.
The criteria EPA uses for identifying large-capacity cesspools include:
Multiple dwelling, community or regional cesspools, or other devices that receive sanitary wastes, containing human excreta, which have an open bottom and sometimes perforated sides. The UIC requirements do not apply to single family residential cesspools nor to non-residential cesspools which receive solely sanitary waste and have the capacity to serve fewer than 20 persons a day. (see 40 CFR 144.81(2))
Onsite waste disposal systems that have a buried tank, an effluent (wastewater) distribution system, and a soil absorption area and receive solely sanitary waste are considered to be septic systems and not large-capacity cesspools. Large-capacity septic systems are regulated by EPA. Visit EPA’s Septic Systems page to find out if you own or operate a septic system and to learn how to meet the requirements for these systems.
Residential cesspools
Cesspools that serve multiple residential units, including townhouse complexes or apartments, are large-capacity cesspools. It is not necessary to calculate daily wastewater flows or number of users for residential cesspools to determine whether they are large-capacity cesspools.
A cesspool connected solely to a single-family residence which does not serve any other structure and does not receive any waste other than residential sanitary waste is considered a small-capacity cesspool and is not federally regulated. Small-capacity cesspools may be regulated by state and local governmental agencies (e.g., departments of health).
Non-residential cesspools
For non-residential cesspools, capacity is determined by design and construction of the cesspool and the potential usage of the infrastructure it serves. A non-residential cesspool may have the potential to be used by 20 persons or more in a day even if it is not actually used by 20 or more persons per day. Determining the potential usage of a non-residential cesspool is highly fact-specific and must be done on a case-by-case basis. Other factors to consider when evaluating a non-residential cesspool’s potential usage include structural barriers preventing access to the area where the facility is located, or location on private property that is not accessible to the public. Generally, access to the area must be restricted for reasons other than limiting use of the cesspool.
The restrictions must provide reasonable confidence that 20 or more persons cannot access the cesspool in a single day now or in the future. When evaluating whether it is reasonable to conclude that 20 or more persons cannot access the cesspool in a single day, consider the function for which the facility was designed, and the current function (if different). Measures that temporarily limit actual use (such as “employees only” signs and policies requiring the public to ask for a key to use the restroom) do not provide sufficient confidence to conclude that the potential use of a non-residential cesspool is always going to be less than 20 persons in a day.
EPA does not regulate the cesspools of non-residential facilities that serve fewer than 20 persons per day and dispose of solely sanitary waste. Small-capacity cesspools may be regulated by state and local governmental agencies (e.g., departments of health).
Mixed-use residential and non-residential cesspools
A cesspool receiving sanitary waste from a business in addition to a residence is a large-capacity cesspool. This includes, but is not limited to, cesspools receiving sanitary wastes from a home-based beauty salon, childcare center, auto repair shop, pet grooming service, yoga studio, or agricultural operation. It is not necessary to calculate daily wastewater flows or number of users for a mixed-use cesspool to determine whether it is a large-capacity cesspool.
Cesspools that receive wastes other than sanitary wastes
Cesspools of any size that receive waste other than sanitary waste (e.g., from commercial or industrial processes) are industrial wells and are subject to different regulations than large-capacity cesspools.
- Learn more about the federal requirements specific to Class V industrial wells
- Visit the regulations page to read more about the requirements for owners and operators of industrial wells
Why has EPA banned large-capacity cesspools?
EPA has banned large-capacity cesspools because untreated sanitary waste from cesspools can enter ground water and contaminate drinking water sources. This is a concern for the following reasons.
- Cesspools are not designed to treat sanitary waste.
- Cesspool wastewaters often have higher levels of nitrates and coliform bacteria than are allowed in drinking water.
- The wastewater may contain other pollutants such as phosphates, chlorides, grease, viruses, and chemicals used to clean cesspools.
- Areas of the country that rely on cesspools are more likely to rely on ground water for their drinking water supplies. Contaminants from cesspools could flow into this ground water.
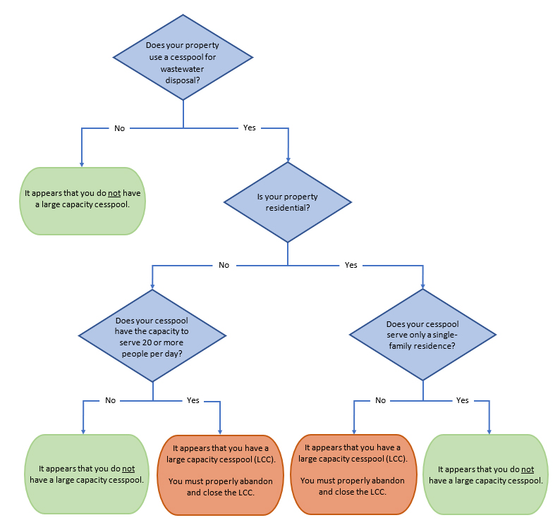
Does this rule apply to me?
Use the following flow chart to determine if you have a large-capacity cesspool.

What are the requirements for closing large-capacity cesspools?
EPA banned the construction of new large-capacity cesspools on April 5, 2000.
The ban required closure of all existing large-capacity cesspools by April 5, 2005. If you have not yet closed your large-capacity cesspool, you must do so immediately. EPA’s regulations require you to close your large-capacity cesspool in a way that ensures no contaminants could move from it to underground sources of drinking water.
Contact your permitting authority to find out if there are any additional requirements you must meet. In closing your large-capacity cesspool, you must do the following.
- Write to your permitting authority at least 30 days in advance to inform them that you plan to close the large-capacity cesspool.
- Ask the authority what information you must provide. You may be asked to:
- Fill out a pre-closure notification form
- Inventory form, or
- Comply with other applicable state requirements.
- Permanently plug or otherwise close the cesspool in a way that is approved by the permitting authority and ensures ground water is protected.
- Dispose of or manage any soil, gravel, sludge, liquids, or other materials removed from your cesspool or the area around your cesspool according to all federal, state and local requirements. Your permitting authority should have information about specific requirements in your state.
Review and download a copy of the pre-closure notification form.
What are my options after I close my cesspool?
Some disposal alternatives to large-capacity cesspools are shown below:
- Septic systems - Contact your permitting authority about the requirements for installing a septic system (that is, a septic tank with one or more leach fields). Septic systems provide some wastewater treatment. Note that large-capacity septic systems, those that serve 20 or more people per day, are regulated as Class V wells and you must contact your permitting authority prior to constructing one.
- Sanitary sewer hookup - Contact your local sewer authority about the possibility of connecting your home or building to the sewer system. Often, a sewer system hookup may be available even though it was not an option when your home or building was constructed. Because municipal wastes are treated and disposed of properly, sewer hookup is the best option for you and the environment. However, it may be an expensive option.
- Package Plants - Small wastewater treatment systems, known as package plants, are designed to treat limited sewage flow. These plants use prefabricated steel tanks and hold the wastewater for a longer time as part of the treatment process. You must get permission to build and run a package plant. Your permitting authority can refer you to the appropriate state or local agency. In addition, you may be required to remove certain contaminants from the waste before discharging the treated waste into the environment.
- Holding tanks - Store the sanitary waste in a holding tank, which is then periodically pumped out for proper disposal of the waste. You can reduce the amount of wastewater that has to be stored by conserving water (e.g., using low-flow shower heads and low-flow toilets).
Regulatory terms defined
The following definitions are provided to assist you with understanding the regulatory requirements and are taken from the federal UIC regulations.
- Cesspool means a “drywell” that receives untreated sanitary waste containing human excreta, and which sometimes has an open bottom and/or perforated sides.
- Drywell means a well, other than an improved sinkhole or subsurface fluid distribution system, completed above the water table so that its bottom and sides are typically dry except when receiving fluids.
- Sanitary waste means liquid or solid wastes originating solely from humans and human activities, such as wastes collected from toilets, showers, wash basins, sinks used for cleaning domestic areas, sinks used for food preparation, clothes washing operations, and sinks or washing machines where food and beverage serving dishes, glasses, and utensils are cleaned. Sources of these wastes may include single or multiple residences, hotels and motels, restaurants, bunkhouses, schools, ranger stations, crew quarters, guard stations, campgrounds, picnic grounds, day-use recreation areas, other commercial facilities, and industrial facilities provided the waste is not mixed with industrial waste.
- Septic system means a “well” that is used to emplace sanitary waste below the surface and is typically comprised of a septic tank and subsurface fluid distribution system or disposal system.
- Well means a bored, drilled, or driven shaft whose depth is greater than the largest surface dimension; or, a dug hole whose depth is greater than the largest surface dimension; or, an improved sinkhole; or, a subsurface fluid distribution system.