Sediments
Overview

This module considers the physical effects of inorganic and organic particles as candidate causes. It considers these particles in terms of both excessive suspended, deposited and bedded sediment and insufficient sediment. When sediments are contaminated, their physical and toxic effects are evaluated as distinct (but related) candidate causes. For more information on these non-physical effects, see the Metals, Nutrients and Unspecified Toxic Chemicals modules.
Sediment is a natural part of aquatic habitats. However, its quantity and characteristics can affect the physical, chemical and biological integrity of aquatic ecosystems (U.S. EPA 2006a).

Particle sizes can be roughly sorted as follows:
- < 0.063 mm: fine inorganic clay and silt and well-decomposed organic matter particles that are typically suspended in water column; may settle in pools or other low-velocity waters
- 0.063–0.250 mm: fine sands that are suspended under high water velocity conditions but typically settle as velocities decrease
- 0.250–2 mm: small bedload, medium to coarse sands
- > 2 mm: coarse bedload, mainly gravels and small cobbles

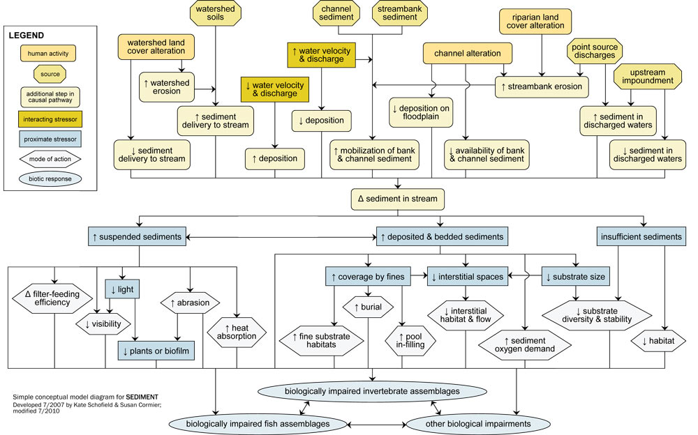
Figure 1 shows how sources and activities can lead to excessive or insufficient sediment and subsequently to biological effects. Excessive suspended sediment (Figure 2), excessive deposited and bedded sediment (Figure 3), and insufficient sediment (Figure 4) have different modes of action that cause different biological effects. We have divided this module into these three subsections, and they should be considered as separate candidate causes.
Suspended Sediment
Suspended sediment (SS) is primarily fine inorganic particles of clay and silt (typically < 0.063 mm. It also may include fine sand (0.63-0.250 mm) and particulate organic matter suspended in the water column.
Checklist of Sources, Site Evidence and Biological Effects

Excessive SS should be included as a candidate cause when potential human sources and activities, site evidence, or observed effects support portions of the source-to-impairment pathways (Figure 1). This diagram and other supporting information also may be useful in Step 3: Evaluate Data from the Case.
The checklist below will help you identify key data and information useful for determining whether to include excessive SS among your candidate causes. It can help guide you in collecting evidence to support, weaken or eliminate SS as a candidate cause. For more information on specific entries, go to the When to List tab.
Consider including SS as a candidate cause when the following sources and activities, site evidence or biological effects are present:Sources and Activities
- Exposed soil
- Autumn plowing
- Livestock grazing
- Devegetated banks or shores
- Logging roads and trails
- Construction
- Road maintenance
- Landslides
- Burned forests
- Erosional rills and gullies
- Stored soil or waste
- In-stream processes
- In-stream gravel mining
- Vehicle or boat traffic
- Dredging and trawling
- Breached impoundments
- Incised channels
- Channel modification
- Eroding and collapsing stream banks
- Shallow or poorly developed root systems
- Fish activity that resuspends sediments
- Altered flow
- Impoundments
- Upstream scoured streambeds
- Impervious surfaces
- Lack of connectivity with floodplain
Site Evidence
- Muddy or turbid water
- Visible plume of discolored water
- Spectral imagery of plumes or suspended material
- Deposited sediment
- Embedded substrate
Biological Effects
- Changes in fish assemblages, such as fewer fishes that depend on sight for feeding (e.g., salmonids, cyprinids, centrarchids)
- Changes in invertebrate assemblages, such as fewer invertebrates with gills (e.g., mayflies) and more filter feeders
- Changes in submerged aquatic vegetation, such as loss of eel grass or reduced primary productivity
Consider contributing, modifying and related factors as candidate causes when SS is included as a candidate cause:
- Deposited and bedded sediment
- Flow alteration
- Pathogens
- Insufficient light for photosynthesis
- Nutrient enrichment
- Altered physical habitat
- Low dissolved oxygen
- Excess plant growth
- Specified and unspecified toxic chemicals
Consider deferring SS as a candidate cause when, at the site of the impairment:
- Water is clear and elevated SS has not been observed based on continuous, long term monitoring.
Deposited and Bedded Sediment
Deposited and bedded sediment (DBS) refers to mineral and organic particles that settle out of the water column and either collect on the streambed (Figure 3) or travel by rolling along the streambed. DBS includes surficial and deeper deposits and bedded layers within the depths used by organisms.
Other terms commonly used to describe DBS include: bedded sediment, clean sediment, bedload, fines, deposits, soils and eroded materials. The organic components include organic solids such as soil organic matter, algal cells, particulate detritus and anthropogenic materials (e.g., organic flocs).
Changes in DBS composition, distribution or quantity can alter the behavior, health and survival of biota by altering benthic habitat quality and availability.
Checklist of Sources, Site Evidence and Biological Effects
Excessive DBS should be included as a candidate cause when potential human sources and activities, site evidence or observed effects support portions of the source-to-impairment pathways (Figure 1). This diagram and supporting information also may be useful in Step 3: Evaluate Data from the Case.
The checklist below will help you identify key data and information useful for determining whether to include excessive DBS as a candidate cause. The list can help you collect evidence to support, weaken or eliminate DBS as a candidate cause. For more information on specific entries, go to the When to List tab.
Consider including DBS as a candidate cause when the following sources and activities, site evidence or biological effects are present:
Sources and Activities
Also see sources for suspended sediments (SS)
- Downstream dams
- Channel modification
- Water withdrawal
- Incised channel
- Widened stream channel
Site Evidence
- Slow-moving or stagnant water
- High fish density
- Presence of organic waste
- Foul odor
- Presence of organic suspended solids or floc
- Alkaline, anoxic or warm water
- High plant production (e.g., algal blooms)
Biological Effects
- Reduction or absence of ammonia-sensitive species
- Physiological effects (e.g., decreased nitrogen excretion, decreased oxygen binding to hemoglobin)
- Behavioral effects (e.g., loss of equilibrium, hyperexcitability, increased breathing)
- Morphological effects (e.g., proliferation of gill lamellae, reduction of lymphoid tissue in the spleen, lesions in blood vessels, mucus secretion)
- Organismal and population effects (e.g., decreased growth and abundance, mass mortality)
Consider contributing, modifying and related factors as candidate causes when DBS is included as a candidate cause:
- Excess suspended sediment
- Insufficient light for photosynthesis
- Nutrient enrichment
- Invasive macrophytes
- Low dissolved oxygen
- Pathogens
- Ammonia
- Specified and unspecified toxic chemicals
- Altered physical habitat
- Flow alteration
Consider deferring (or eliminating) DBS as a candidate cause when, at the site of the impairment:
- Water is clear and geologic substrate is bare and not embedded, based on more than one year's monitoring.
- Substrate is composed of only boulders or bedrock.
Insufficient Sediment
Insufficient sediment (IS) refers to a reduction of the amount of sediment relative to similar streams.
When sediment resuspension exceeds deposition through an entire stream reach, streambed scour and downcutting can occur (Figure 4). Streambed scour can be observed downstream of many dams. Many organisms require sediment or substrates to spawn, avoid being displaced by streamflow, avoid predators or capture prey. Insufficient habitat can lead to an environment that supports few organisms.
Checklist of Sources, Site Evidence and Biological Effects
IS should be included as a candidate cause when potential human sources and activities, site evidence, or observed effects support portions of the source-to-impairment pathways (Figure 1). This diagram and other supporting information also may be useful in Step 3: Evaluate Data from the Case.
The checklist below will help you identify key data and information useful for determining whether to include IS as a candidate cause. The list can guide you in collecting evidence to support, weaken or eliminate IS as a candidate cause. For more information on specific entries, go to the When to List tab.
Consider including IS as a candidate cause when the following sources and activities, site evidence or biological effects are present:
Sources and Activities
- Upstream dam
- Impervious surfaces
- Channel modification
- Incised channel
Site Evidence
- Substrate composed of only large boulders or bedrock
- Concrete or riprap streambed
Biological Effects
- Low abundance or diversity of
- Fish species
- Invertebrate species
- Submerged aquatic vegetation
Consider contributing, modifying and related factors as potential candidate causes when including IS as a candidate cause:
- Flow alteration
- Physical habitat alteration
Consider deferring or eliminating IS as a candidate cause at the impaired site when:
When to List
Suspended Sediment
- Sources and Activities that Suggest Listing Suspended Sediment as a Candidate Cause
- Site Evidence that Suggests Listing Suspended Sediment as a Candidate Cause
- Biological Effects that Suggest Listing Suspended Sediment as a Candidate Cause
- Site Evidence that Supports Excluding Suspended Sediment as a Candidate Cause
Sources and Activities that Suggest Listing SS as a Candidate Cause
Observations of increased supply or delivery of suspended particles indicate that SS should be included as a candidate cause. These sources and activities may occur at or upstream of the impaired site. Sources that increase SS also influence other stressors. Therefore, when considering SS also consider:
- Excess deposited and bedded sediment
- Insufficient light for photosynthesis
- Nutrient enrichment
- Altered physical habitat
- Flow alteration
If nutrients or organic matter are parts of the causal pathway leading to SS, the following may also be of concern:
- Excess plant growth
- Ammonia
- Pathogens
- Low dissolved oxygen
Increased SS can result from any activity or land use that:
- Loosens soil or exposes bare ground, especially during rainy or windy seasons, thereby increasing sediment supply
- Increases the force of flowing water over the landscape or in the stream, thus increasing delivery of particles into waterbodies and maintaining them in suspension
- Increases sediment resuspension or erosion of the beds, banks or shores of waterbodies

- Autumn plowing: Tilling soil in autumn tends to leave fields bare longer and during seasons with greater rainfall, thus increasing soil erosion.
- Livestock grazing: Livestock trample banks, shores and beds and can remove or disturb vegetation (see Figure 5).
- Devegetated banks or shores: Devegetated banks or shores expose erodible materials that can enter the waterbody (see Figure 5).
- Logging roads and trails: Exposed erodible materials can enter streams with runoff. Logging can make soil susceptible to erosion.
- Construction: Erodible materials that can enter streams with runoff are exposed during construction. Compacted earth is also less permeable, increasing delivery of stormwater (see Figure 6).
-
Figure 6. Drain pipe half filled with sediment from a construction site. - Land slides: Landslides can deliver sediment directly to streams. Also, erosion can carry material from landslides to waterbodies.
- Burned forest: Fires destroy trees, undergrowth and leaf litter that normally stabilize soils.
- Gullies: Gullies indicate removal of soil by erosion that may carry sediment to a water body.
- Stored soil or waste: Soil or organic wastes stored in outdoor piles may be washed into water bodies.
IN-STREAM PROCESSES – Processes or conditions in streams or other waterbodies that generate or resuspend sediment include:
-
Figure 7. Erosional and depositional zones near an unfenced grazing area and access for off-road recreational vehicles in Ground House River, MN. - Vehicle traffic in stream: Vehicles fording streams erode banks and suspend sediment (see Figure 7).
- Boat traffic: The force from props or dragging of anchors can resuspend sediment from the river or lake bottom. Boat wakes erode banks and shores.
- Dredging: The process of dredging resuspends some of the material being dredged.
- Trawling: Dragging equipment and nets along waterbody bottoms resuspends sediment.
- Breached impoundment: Upstream impoundments normally enhance settling and decrease sediment delivered downstream. However, if the impoundment is breached, large amounts of sediment can be rapidly released downstream.
- Incised or widened stream channels: This is indicative of flow conditions that are eroding the streambed and transporting sediment from the streambed or bank downstream.
-
Figure 8. Eroding stream bank with no connection to floodplain. - Eroding and collapsing streambanks: These are sources of sediment which may arise due to undercut or unstable banks (see Figure 8).
- Shallow or poorly developed root systems: Streambanks erode due to many factors, but the lack of stabilizing structures (e.g., complex, interwoven roots) commonly contributes to bank erosion and increased sediment supply (Figures 7 and 8).
- Impoundments: Downstream dams create impoundments that increase deposition but also can favor production of algae that act as suspended particles.
- Fish activity: Some bottom-feeding fishes (e.g., carp) stir up sediments to find food, thereby resuspending fine materials.
ALTERED FLOW – Specific situations that may alter flow and thus increase sediment delivery include:
- Upstream scoured streambeds: If the diverse sediment sizes normally present are absent from upstream locations, then the material has been suspended and carried downstream.
Figure 9. Stream bank eroding from impervious parking lot run-off.
This also suggests that hydrologic forces are strong and that there may be other erosive forces acting as sediment sources. - Impervious surfaces: Impervious surfaces in the watershed may increase the magnitude and frequency of high flow events, thereby increasing resuspension and bed and bank erosion (see Figure 9).
- Lack of floodplain connectivity: Suspended material remains in suspension rather than being deposited on floodplains where velocity is slowed compared to the main channel. Furthermore, deepened channels or intermittent barriers to floodplains can cause streams to cut into the streambed, eroding bed material and deepening the channel. Ultimately, banks are undercut and collapse, hillsides collapse and the overall stream is widened. During these processes, new sediment is suspended in the stream.
Site Evidence that Suggests Listing SS as a Candidate Cause

Muddy or turbid water: Unlike chemical contaminants, we can see SS. If water is cloudy or muddy, there is an excess of some sort of material suspended in the water (see Figure 10). If water is tinged with green, golden or brown coloration, there may be phytoplankton that may act as particles similar to clay. One caution, colored substances dissolved in water (e.g., humic acid) can be mistaken for SS (see Figure 11).

- Visible plumes: Discontinuous color between water in the channel and another source (e.g., tributary, outfall, ditch) suggests that SS should be considered. Spectral imagery of plumes or suspended material from aerial photography (see Figure 12) and hyperspectral imagery can document plume location and suspended material concentrations in deeper waterbodies.
- Deposited sediment: Sediment on substrates or aquatic plants, or a muddy bottom, suggest that SS was present but has since been deposited.
- Embedded substrate: Embedded substrate suggests that SS was present but has since been deposited.
Biological Effects that Suggest Listing SS as a Candidate Cause
In general, biological effects due to sediment and related stress are not sufficiently specific to be considered symptomatic of sediment.

Because biological effects depend on the natural history of the species in your region, our advice is general and is intended to encourage consideration of local fauna and flora.
- Changes in fish assemblages: Fishes that rely on sight to locate and pursue prey (e.g., salmonids, cyprinids and centrarchids) may be less successful in turbid water. Others, like catfish and suckers, are tolerant because they hunt using olfactory or tactile sensations. Reduced feeding may result in reduced growth and local extirpation. Suspended particles can damage gills, resulting in increased susceptibility to low dissolved oxygen or to pathogens, and in extreme cases death. However, relative sensitivities to this mechanism are unknown.
- Changes in invertebrate assemblages: Filter-feeding invertebrates (e.g., net-spinning caddisfly larvae) and species with gills (e.g., mayflies) are particularly sensitive to SS. However, if the suspended sediments consist primarily of algae or other organic particles, filter feeders may thrive.
- Changes in submerged aquatic vegetation: Submerged aquatic vegetation may die out due to reduced light penetration and scouring from suspended sediments.
Site Evidence that Supports Excluding SS as a Candidate Cause
Additional site observations can support deferring analysis of SS as a candidate cause. High quality in-stream measurements and the absence of sources or activities that may increase SS may suggest that SS should not be listed as a candidate cause. When water is clear, rocky substrates are consistently bare and not more embedded than unimpaired sites, and these conditions have persisted for more than a year, you may choose to defer analyzing SS as a candidate cause.
General advice on excluding candidate causes from the list is provided in Step 2.2 of the Step-by-Guide and in Tips for Listing Candidate Causes.
Deposited and Bedded Sediment
- Sources and Activities that Suggest Listing Deposited and Bedded Sediment as a Candidate Cause
- Site Evidence that Suggests Listing Deposited and Bedded Sediment as a Candidate Cause
- Biological Effects that Suggest Listing Deposited and Bedded Sediment as a Candidate Cause
- Site Evidence that Supports Excluding Deposited and Bedded Sediment as a Candidate Cause
Sources and Activities that Suggest Including DBS as a Candidate Cause
Nearly all DBS begins as suspended sediment. Therefore, all sources of suspended sediment and activities that suspend sediment are indirect sources of deposited and bedded sediment. They are listed in Sources and Activities that Suggest Including SS as a Candidate Cause.

- Downstream dams: Impoundments can reduce water velocity in upstream reaches, resulting in settling and accumulation of sediment.
- Channel modification: Installation of culverts or bridge pilings, or straightening and redirection of channels can increase local deposition of sediment (see Figure 13).
- Water withdrawal: Reduction of water volume in a flowing system reduces the velocity, thus increasing settling of sediment.
Site Evidence that Suggests Including DBS as a Candidate Cause
Since suspended sediment may be deposited, Site Evidence that Suggests Including SS as a Candidate Cause are also suggestive of DBS.

- Silt: Fine sediment on aquatic plants and rocks suggests that sediment has been deposited (see Figure 14).
- Embedded substrate: This suggests that sediment has been deposited, bedded, and retained at the site.
- Discolored underside of rocks: Cobble or rocks with a black rim indicates that the substrate is sufficiently embedded to cause anoxic conditions.
- Deposits of sediment: Sediment bars of mud, muck, or sand, and filling of pools with sediment are direct evidence of DBS (see Figure 15).
- Slow-moving water: When the force of water is slight, particles settle and substrates may not be periodically cleared of excess DBS.
Biological Effects that Suggest Including DBS as a Candidate Cause

Biological effects of DBS are in general not sufficiently specific to be considered symptomatic. Therefore, when considering DBS also consider:
- SS
- Other types of habitat alterations
- Flow alteration
- Insufficient light for photosynthesis
- Nutrients
- Pathogens and contaminants that migrate with particles
- Excess growth of plants that root in the deposited and bedded sediments
- Ammonia that forms in anoxic sediments
- Low dissolved oxygen in poorly aerated sediments
-
Figure 16. Spawning salmon are intolerant of turbid and silt laden gravels. - Changes in composition of invertebrate assemblages: Organisms that prefer coarse gravel are reduced [e.g., EPT (Ephemeroptera, Plecoptera, Tricoptera) (see Figure 17)], whereas some burrowing species increase in response to sediment deposits. Other burrowing organisms, such as threatened and endangered unionid mussels, live in deeper gravels and cannot survive in embedded substrates.
- Changes in submerged aquatic vegetation: Submerged aquatic vegetation may die out due to reduced light when they are covered with sediment. Alternatively, DBS may provide a suitable habitat for rooting of pioneering species that would not normally occur in a particular aquatic system.
Site Evidence that Supports Excluding DBS as a Candidate Cause

General advice on excluding candidate causes from your initial list of candidate causes is provided in Step 2.2 of the Step-by-Guide and in Tips for Listing Candidate Causes, and includes the use of high quality in-stream measurements and the absence of evidence of sources or activities that may increase DBS.
Insufficient Sediment
- Sources and Activities that Suggest Listing Insufficient Sediment as a Candidate Cause
- Site Evidence that Suggests Listing Insufficient Sediment as a Candidate Cause
- Biological Effects that Suggest Listing Insufficient Sediment as a Candidate Cause
- Site Evidence that Supports Excluding Insufficient Sediment as a Candidate Cause
Sources and Activities that Suggest Including IS as a Candidate Cause
Recorded or direct observations of decreased supply, delivery, or retention of sediment indicate that IS should be included as a potential candidate cause. These sources and activities may occur at or upstream from the impaired site thereby removing or interfering with sources that would normally supply sediment. Situations that restrict settling of sediment or remove sediment by forceful scouring also can lead to IS, sometimes referred to as “sediment starvation.” When IS is suspected, the flow of water is usually strong and may be a direct cause or may modify the habitat in other ways. So, when including IS, also consider including flow alteration and physical habitat structure as candidate causes.
- Upstream dam: Sediment settles out of suspension in the low velocity pool upstream of dams and is not transported downstream creating a sediment deficit. Forceful release from dams can also scour sediments.
- Impervious surfaces: During storms, water is delivered to streams more quickly and with greater force when it runs off impervious surfaces. The force of the water may be sufficient to scour sections of stream bed and interfere with settling of particles.
- Channel modification: Some channel modifications, particularly channel straightening, can alter hydrology and geomorphology of streams resulting in areas of scour.
- Incised stream channels: This is indicative of flow conditions that are eroding the streambed.
Site Evidence that Suggests Including IS as a Candidate Cause
In addition to observations of sources discussed above, direct observation of IS at the impaired site may be used as evidence of either spatial or temporal co-occurrence.

- The substrate is composed of only boulders or bedrock (see Figure 18).
- The streambed is lined with bare concrete or riprap.
Biological Effects that Suggest Including IS as a Candidate Cause
In general, biological effects due to insufficient sediment and related stress are not sufficiently specific to be considered either symptomatic or more suggestive of sediment over other causes. Therefore, when there are very low abundance and diversity of species, you should also consider exposures to toxic substances, extremes of temperature, low dissolved oxygen, or flows that dislodge organisms.
Low abundance or diversity of fish species, invertebrate species, and submerged aquatic vegetation may occur when IS is a cause, because there is no suitable substrate habitat for shelter or reproduction, few prey, or no rooting substrate.
Because biological effects depend on the natural history of species from a geographical region, our advice is general and is intended to encourage consideration of local fauna and flora.
Site Evidence that Supports Excluding IS as a Candidate Cause
Insufficient sediment is a relatively rare cause and is more likely to be overlooked than to be included without reason.
The presence of abundant sediment over a long period of time would support deferring insufficient sediment as a candidate cause. Additional discussion of excluding candidate causes is provided in:
Ways to Measure
- Ways to Measure Suspended Sediment
- Ways to Measure Deposited and Bedded Sediment
- Ways to Measure Insufficient Sediment
You may encounter a variety of existing sediment-related data expressed in units or types of measurements listed below [see Edwards and Glysson (1998) for field methods for measurement of fluvial sediment]. In addition, measures of channel structure are included here because they can be informative regarding sources and mechanisms that alter sediment supply.
Ways to Measure Suspended Sediment
- Turbidity: The amount of light transmission due to absorption and scattering as affected by suspended sediments [nephelometric turbidity units (NTU)].
- Total suspended solids (TSS, also termed total filterable solids): Suspended organic and inorganic solids that are not in solution and which can be removed by filtration (mg/L).
- Suspended sediment concentration (SSC): Dry weight of sediment from a known volume of water-sediment mixture (clay, silt, sand and organic matter) (mg/L).
- Light penetration: Amount of light that can reach various depths of water due to attenuation [Secchi depth (m) or extinction coefficient].
- Water clarity: Qualitatively reported observations of transparency of water.
Ways to Measure Deposited and Bedded Sediment
Measures of DBS include:
- Bedload sediment/bedload transport: Proportion of total sediment rolling, sliding, and bouncing along the stream bottom and being transported downstream. The proportion of bottom sediments moving as bedload will depend on, at a minimum, stream power, the sizes and size distribution of the available bottom sediment particles, the size and quantity of woody debris in the streambed, and the riffle/pool structure of the stream. Bedload is measured several ways and is usually expressed in kg/day (see U.S. EPA 2006b).
- Percent fine sediment at surface: Proportion of fine sediment on substrate surface (percent fines at surface, % fines).
- Percent fine sediment at depth: Proportion of fine sediment to a certain depth of substrate (percent fines at X cm of depth).
- Sedimentation rate: Amount of suspended sediment that settles onto substrate per unit time, typically reported as grams per square meter of substrate per day (g/m2/d).
- Embeddedness: Degree to which interstitial spaces between particles in coarse substrates are filled by finer particles (% embeddedness).
- Suspendable solids: Amount of fine sediment re-suspended upon disturbance of streambed, usually described in grams per square meter of substrate (g/m2).
- Settleable solids: Essentially the same as suspendable solids, equal to amount of fine sediment suspended during disturbance of streambed (typically during periods of increased stream discharge) and subsequently re-settling onto streambed as disturbance subsides or high discharges return to baseflow. Often reported as grams of sediment per square meter of substrate (g/m2).
- Particle size distribution: Relative proportion of different particle sizes comprising the stream bed, often summarized as the fraction of the substrate in boulders, cobbles, gravel, sands and silt/clay (e.g., % silt, % cobble).
- Particle size geometric mean: Geometric mean of the particle sizes (mm, as measured from intermediate or median particle axis diameters).
- Median particle size: Commonly know as D50, particle size at the 50th percentile of bed material size distribution (mm, as measured from intermediate or median particle axis diameters).
- Substrate stability: Ease with which deposited sediments may become re-suspended, often described as grams of sediment re-suspended within a unit area (m2) of the streambed at a given level of stream power (in watts), (g/m2/W).
- Relative bed stability: Index of substrate mobility, equal to the ratio of the particle size of observed sediments to the size of sediments that each stream can move or scour during its flood or bankfull stage (mm/mm ratio).
- Bottom deposit depth: Depth of fine sediments covering the streambed (mm or cm).
- Pebble count: A description of the particle size distribution of the streambed sediment particles obtained by measuring the length of the intermediate/median axis of approximately 100 randomly-chosen streambed particles. Particle selection is typically done while walking in the stream in multiple cross-sectional transects or while crossing the stream and moving upstream in a zig-zag pattern. Once 100 particles have been measured, a cumulative particle size distribution is graphed to determine median substrate particle size, as well as other percentiles in the substrate particle size distribution. See Wolman (1954) for further details.
Measures of Channel Structure Related to Sources and Indirect Measures of Sediment
- Residual pool volume: Volume of water in pools at low flow.
- Bank stability: A measure of the susceptibility of a stream bank to erosion.
- Waterbody dimensions: Measurements of width, mean depth, and depth at thalweg.
- Bathymetry: Spatial variation in water depth (i.e., underwater topography).
- Riffle/pool ratio: Proportion of stream channel length in riffles versus pools.
- Gradient: Slope over which a stream flows, or the change in elevation (“rise”, in meters) divided by the distance over which this change in elevation occurs (“run”, also in meters); no units in calculated slope as they cancel out.
- Sinuosity: Degree to which a stream meanders, measured as actual stream channel length divided by the straight-line distance between the starting and ending points (m/m or km/km).
- Incision: Downcutting of a stream bed, usually measured as the increase in depth over time (e.g., m/y).
- Bank erosion: Visible loss of soil and vegetation from stream banks, may be measured as horizontal bank loss over time (e.g., cm/y).
- Channel braiding: Extent to which a streambed is divided into multiple channels. The term “anastomosing channels” usually refers to reaches with relatively long major and minor channels branching and rejoining in a complex network. Stream reaches classified as “braided channels” also have multiple branching and rejoining channels, but these sub-channels are generally smaller, shorter, and more numerous, often with no obvious dominant channel(s).
Ways to Measure Insufficient Sediment
Ways to measure deposited and bedded sediment also apply to insufficient sediment.
Conceptual Diagrams
About Conceptual Diagrams
Conceptual diagrams are used to describe hypothesized relationships among sources, stressors and biotic responses within aquatic systems.
Simple Conceptual Model Diagram
Excessive sediments (suspended or deposited and bedded) and insufficient sediments both can adversely affect aquatic biota and lead to biological impairment.
Overland flow and in-stream flow move sediments. When the volume, discharge, and pattern of water movement are altered, increased force of moving water transports sediments; when the force lessens, sediments are deposited.
Sources of sediments are soils and topsoil from land in the watershed or sediment from the channel and streambanks. Some soils are more susceptible to movement, such as volcanic ash. Generally, smaller, lighter particles move more readily and stay in suspension longer. Slope, stream gradient, channel morphology, and other natural factors affect water velocity and discharge, and therefore the ability of water to move soil and sediments.
Types of and changes in watershed land cover may increase watershed erosion by increasing overland flow and the susceptibility of soil to movement. For example, during construction, vegetation is removed and soils are compacted, reducing permeability and increasing overland flow that then carries disturbed soils from uncompacted areas.
In this simple conceptual model (see Figure 19), sediments are the direct cause of biological impairments, but the behavior of sediments can be understood only in context with the hydrology, geology, and geomorphology of the system. Keep in mind that the relationship between suspended and deposited and bedded sediments is dynamic, and the relative importance of each “type” within a given system will vary with factors such as soil types, stream gradient, and water velocity or discharge.
Many types of channel alteration (e.g., channel straightening, separating from a floodplain) cause increased water velocity and discharge that forcefully mobilize streambed sediments, resulting in stream channels that lack stable geometries and leading to increased bank erosion. Flow can be so strong that a stream is stripped of all small and moderately sized particles, as the increased water velocity mobilizes bank and channel sediment.
During storms, flows increase and the force of the water is stronger when it is restricted to a channel rather than dissipated over a floodplain. Also, the full burden of sediments is carried rather than being deposited on land in the floodplain. This situation is exacerbated when riparian areas devoid of vegetation or lacking well-developed root structures cannot retain soil and stabilize streambanks.
The increased supply of sediments moves with the flowing water as suspended sediments, or is pushed across the streambed creating an unstable habitat, which can scour the bed. When the flow lessens sediments are deposited, changing the type of substrate, filling interstitial spaces, and covering plants, animals, and substrate with material.
Decreased slopes dissipate the force of water. Water withdrawals for irrigation or trans-basin export also reduce flow and increase deposition because the force of the water can no longer mobilize sediments. Also, impounded areas reduce water velocity, leading to increased deposition of sediments behind the dam.
These deposited and bedded sediments change the habitat making it unsuitable for the original inhabitants. Furthermore, dam failures and intentional releases of water from dams can release sediments and suspended, fine organic particles such as algal cells or leaf fragments to downstream areas. Organic particles also are directly discharged into waterbodies especially during storms from combined sewer overflows. Other direct inputs include deposition of mining spoils or soil during construction.
High suspended sediment concentrations can adversely affect aquatic biota by four main pathways: (1) impairment of filter feeding, by filter clogging or reduction of food quality; (2) reduction of light penetration and visibility in the stream, which may alter interactions between visually-cued predators and prey, as well as reduce photosynthesis and growth by submerged aquatic plants, phytoplankton, and periphyton; (3) physical abrasion by sediments, which may scour food sources (e.g., algae) or directly abrade exposed surfaces (e.g., gills) of fishes and invertebrates; and (4) increased heat absorption, leading to increased water temperatures.
Deposited and bedded sediments may lead to biological impairment by three main pathways: (1) increased coverage by fine particles, which can alter benthic habitats (e.g., increasing fine substrate habitats favored by burrowing insects) and bury relatively sessile taxa and life stages (e.g., fish eggs); (2) clogging of interstitial spaces, leading to reduced interstitial flows and habitats; and (3) reduction of substrate size, leading to reduced substrate diversity and stability.
Deposited sediments can have indirect effects by reducing oxygen levels either with restricted flow through streambed substrates or by oxygen consumption by bacterial respiration, especially when sediments contain a high concentration of organic matter.
Insufficient sediment also can affect aquatic biota. When sediment export exceeds sediment deposition, streams can erode to bedrock or boulders, which may not be suitable habitat for most organisms. Sediments trapped behind large dams reduce the sediment supply and high velocity discharges erode the stream bed.
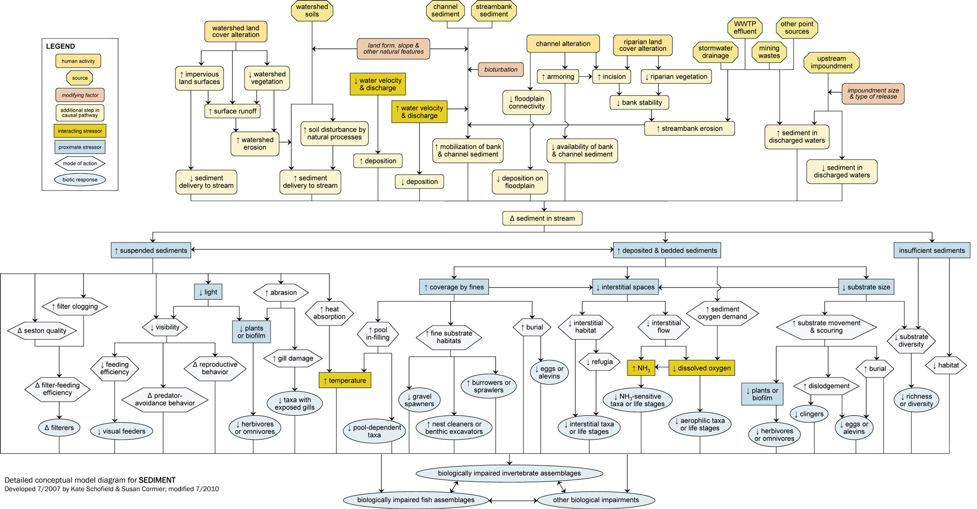
Detailed Conceptual Model Diagram
Although sediments are natural components of aquatic ecosystems, human activities have greatly altered sediment budgets (i.e., the supply, movement, and retention of mineral and organic particles of all sizes) in many watersheds. The following conceptual model depicts how either excess or insufficient sediments in streams can affect benthic invertebrates, fish, and plants (e.g., see Waters 1995, Wood and Armitage 1997).
The detailed conceptual model diagram (see Figure 20) depicts sources and land use and channel alterations that alter stream sediment budgets near the top of the figure, leading down the diagram to steps in the causal pathway, proximate stressors, modes of action, and eventually biological responses at the bottom. This diagram is most applicable to eastern cobble-bottomed streams, but can be easily modified for other stream or waterbody types.
The top half of the model describes how the three sources of soil (land, bank, and channel) plus direct or point sources of inorganic or organic material are moved by water leading to a change in in-stream sediment. The far left portion of the model shows what happens when soil is eroded from land within the watershed to waterbodies.
Situations that move sediments from the banks and channel are described in the center of the model and direct deposits of material and impoundments (e.g., dams) are shown on the right side of the model. The lower half of the model depicts mechanisms by which a change in sediments can cause changes in the biological community. Reading from left to right, the model depicts modes of action and effects of suspended sediments (SS), deposited and bedded sediments (DBS) and insufficient sediments (IS). This narrative generally follows the diagram from top to bottom, left to right.
Linking Sources to Proximate Stressors
Sources of sediments are soils from land in the watershed or from the channel, streambank, or shore (top left). These may be natural or from anthropogenic sources. Natural sources can include landslides and glacial deposits. Some soils are more susceptible to movement, such as volcanic ash. Generally, smaller, lighter particles move more readily and stay in suspension longer.
Organic particles also are directly discharged into waterbodies, especially from combined sewer overflows during storms or from wastewater treatment plants (WWTPs) during treatment failures. Construction soils, mining spoils, and sand-laden snow can be directly dumped into waterbodies. Gravel mining, dredging, and trawling directly resuspend bedded sediments. In contrast, watercourses that are lined with concrete or rock generally do not erode, and reduce normal sediment inputs.
Overland flow and in-stream flow, wave action, and currents move sediments. When the volume, discharge, and pattern of water movement are altered, the increased force of moving water transports sediments; when the force lessens, sediments are deposited. Slope, gradient, channel morphology, watershed alterations, channel alterations, and other factors affect water velocity and discharge, and therefore the ability of water to move soil and sediments.
Watershed land cover alterations may increase watershed erosion by increasing overland flow and by increasing soil susceptibility to movement (upper left). Soils on unpaved roads are easily eroded. Disturbance of soils and removal of vegetation (e.g., due to tilled crops or residential development, fires, logging, and mining) increase erosion, leading to increased inputs of sediments to streams and other waterbodies.
Infiltration of water is impeded or eliminated by compaction and impervious land surfaces (e.g., rooftops, paved roads, parking lots). For example, during construction vegetation is removed and soils are compacted, reducing permeability and increasing overland flow that erodes disturbed soils from uncompacted areas.
Many types of channel alteration cause increased water velocity and discharge that forcefully mobilize streambed sediments, resulting in stream channels that lack stable geometries and leading to increased bank erosion (center). The increase in flows during storms is exacerbated by reduced infiltration on adjacent landscapes. The force of the water is stronger when it is restricted to a straightened channel rather than dissipated over a floodplain. When this happens, the channel is carved deeper (incision) and the water undercuts the banks, which can cause the banks to collapse.
As the process repeats itself, the stream channel is widened and a new floodplain is created, or the incision stops because particles are too large for the water to move. In addition, until a new floodplain is established, the full burden of sediments is carried rather than being deposited on land, which increases sediment delivery downstream.
Various land use practices involve devegetation (top right) of riparian areas, which reduces streambank stability and increases bank erosion. Livestock trample riparian vegetation and directly collapse streambanks and resuspend sediment in the channel. In developed landscapes, trees are often removed and small streams are rerouted, thereby eroding soil until a more stable stream channel is formed.
Decreased slopes dissipate the force of water. Water withdrawals (e.g., for irrigation or trans-basin export) reduce flow and increase deposition because the force of the water can no longer suspend sediments. Also, impounded areas reduce water velocity, leading to increased deposition of sediments which collect behind the dam. These sediments change the habitat making it unsuitable for the original inhabitants.
The retention of sediments behind dams reduces downstream sediment supply. In addition, forceful releases from a dam can strip the downstream channel of all small and moderately-sized particles, further reducing sediments in that portion of the stream.
In contrast, dam failures and intentional releases of water from dams can release sediments to downstream areas. Suspended fine organic particles such as algal cells or leaf fragments may collect in impounded areas during low flow, and be discharged at higher flows. At road crossings, constrained channels (e.g., culverts, concrete waterways) increase the force of the water resulting in erosion and the deposition of sediments downstream.
Linking Proximate Stressors to Biological Impairment
At high flows, increased sediment supplies move with flowing water as suspended sediments or are pushed across the streambed, creating unstable habitats or scouring the bed. When flow lessens sediments are deposited, changing the type of substrate, filling interstitial spaces, and covering plants, animals, and geologic substrates with material.
Increases in suspended and deposited and bedded sediments can lead to biological impairment by numerous pathways. As suspended sediments increase, filterer-feeding organisms may be affected by (1) changes in food quality of suspended material (i.e., depending on whether organic or inorganic particles increase); or (2) increased clogging of their filtering apparatuses.
Suspended sediments can reduce the amount of light penetrating the water column, which can reduce submerged aquatic plants and habitat for some animals, and decrease available periphyton or biofilm, which are important foods for herbivores and omnivores. Lower visibility may interfere with visually-dependent behaviors, including feeding, predator avoidance, and spawning. Some suspended sediments are abrasive and can directly damage fish and invertebrate gills. Suspended sediments also can increase heat absorption, contributing to water temperature increases.
Increased deposited and bedded sediments may affect organisms by leading to three potential proximate stressors: increased cover by fines, decreased interstitial spaces, or decreased substrate size. As the coverage of fine sediment increases on the streambed (lower center), fine substrate habitats increase, which may benefit taxa adapted to these habitats (e.g., burrowing or sprawling invertebrates, nest-cleaning fishes) while adversely affecting gravel spawners and other riffle-obligate organisms.
Coverage by fines may lead to burial of taxa or life stages with limited mobility (e.g., fish eggs), or may lead to the infilling of pools with sediment and subsequent declines in pool depth, adversely affecting pool-dependent taxa and potentially reducing cool water habitats during low flow.
Decreased interstitial spaces (lower right) may lead to decreases in both interstitial habitat and water flow through these spaces. As sediment fills interstitial spaces, refugia are lost. As interstitial habitat decreases, interstitial taxa or life stages can decrease. In addition, decreased flushing of ammonia waste products increases the potential for toxicity affecting ammonia-sensitive taxa or life stages.
With reduced interstitial flow, dissolved oxygen often decreases, adversely affecting aerophiles, which can further increase ammonia concentrations by decreasing nitrification. When organic matter is a large component of the sediment, ammonia production and sediment oxygen demand may be even greater.
As substrate size decreases, substrate diversity decreases and substrate movement and scouring both increase (lower right). Decreased substrate diversity alters the potential for diversity in the biotic community. Accumulations of rooted plants, periphyton, and biofilms can be reduced by physical abrasion as fine bedload scours the streambed, which may decrease herbivores and omnivores. Moving sediments also may dislodge organisms from substrates, or cause increased damage in taxa with exposed gills.
Literature Reviews
This section presents an annotated bibliography of references providing information on stressor-response relationships for sediments, as well as general background information. This is not meant to be a comprehensive bibliography of references dealing with sediments. Rather, it is meant to highlight a few references that may be especially useful.
- Berry W, Rubenstein N, Melzion B, Hill B (2003) The biological effects of suspended and bedded sediment (SABS) in aquatic systems: a review (Internal Report). U.S. Environmental Protection Agency, Office of Research and Development, Narragansett RI.
This review summarizes literature and models of the direct and indirect biological effects of suspended and bedded sediments on a wide range of organisms from various habitats. The review focuses on studies that describe quantitative dose-response relationships of aquatic organisms exposed to suspended and bedded sediments and provides a simple, practical compilation of referenced sediment-effects information that may be useful for developing sediment total maximum daily loads and water quality criteria for suspended and bedded sediments. Also provided are summaries of existing models for the biological effects of suspended and bedded sediments, tables of data on the biological effects of suspended sediment, and current criteria and standards for both suspended and bedded sediment.
- Chapman DW (1988) Critical review of variables used to define effects of fines in redds of large salmonids. Transactions of the American Fisheries Society 117:1-21.
This study critically reviews the variates used to evaluate the effects of fine sediment on the survival and emergence from redds of salmonid alevins. Survival to alevin emergence usually regresses positively on geometric mean particle size, mean particle diameter, fredle index, permeability, and dissolved oxygen. It relates negatively to percentages of small fines.
- Gray JR, Glysson GD, Turcios LM, Schwarz GE (2000) Comparability of Suspended-Sediment Concentration and Total Suspended Solids Data. U.S. Geological Survey, Reston VA. Water Resource Investigations Report 00-4191.
This report outlines why, in natural waters, suspended sediment concentration (SSC) is a more accurate and precise measurement of suspended sediment than total suspended solids (TSS). While SSC measurements are done on an entire field-collected water/sediment sample, TSS laboratory techniques often involve sub-sampling which introduces error, particularly if sand-sized material exceed one-quarter of the sediment dry weight. As percentages of sand-size suspended sediment increases SSC tend to exceed TSS values. Additionally, between-sample variance for TSS is greater than between-sample variance for SSC. The USGS concludes that SSC is a more reliable measure of suspended sediment in natural waters, and that SSC and TSS data should not be used interchangeably.
- Newcombe CP, Jensen JOT (1996) Channel suspended sediment and fisheries: a synthesis for quantitative assessment of risk and impact. North American Journal of Fisheries Management 16:693-727.
This study synthesizes dose-response data for different groups of fishes. The synthesis is based on data for suspended sediment concentration, duration of exposure, and severity of ill effects for both non-salmonid and salmonid fishes. Dose-response models are also presented and relate to taxonomic group, species of fish, natural history, life history phase, and sediment particle size range.
- Rosetta T (2005) Draft Technical Basis for Revising Turbidity Criteria. Oregon Department of Environmental Quality, Water Quality Division, Salem OR.
Although written to provide the technical basis for revising turbidity criteria for the state of Oregon, the document contains a review of published effect levels. Information was obtained using available DEQ materials, state library resources, and computer database searches, as well by contacting representatives from other states regarding their approaches to developing turbidity criteria. Primary references published as journal articles were used to evaluate aquatic life effects as well as human-related visual and aesthetic effects. Qualifying studies for this evaluation included turbidity effects relative to control or background levels and those that identified statistically significant effects of turbidity (light and visual) influences. Endpoints used in this evaluation include biological and behavioral responses to turbidity by aquatic organisms in both laboratory and field tests. These effects were organized into three categories: (1) impacts on aquatic life, (2) impacts on treatment processes such as drinking water treatment or industrial-use treatment, and (3) aesthetic and safety considerations.
- U.S. EPA (2006) Framework for Developing Suspended and Bedded Sediments (SABS) Water Quality Criteria U.S. Environmental Protection Agency, Washington DC. EPA-822-R-06-001.
This document outlines a stepwise process for criteria development which includes gathering information, synthesizing the state of knowledge, analyzing available data, gathering more data if needed, and selecting SABS criteria values. The process is designed to engage stakeholders, develop several lines of scientific evidence, and document the decision analysis process while accommodating regional differences. The report also includes a description of technical methods for measuring, classifying, and associating various levels of SABS with designated uses. Methods include those for selecting appropriate indicators of water resource impairment due to SABS imbalances. Several statistical methods are described for developing associations that can be used to support decision-making. Also reviewed are impacts of SABS in aquatic systems, current state SABS criteria, and conceptual models of SABS sources and effects.
- Waters TF (1995) Sediment in Streams: Sources, Biological Effects and Control. American Fisheries Society Monograph 7. American Fisheries Society, Bethesda MD.
This study identifies causes or sources of anthropogenic inorganic sediment, summarizes the results of research on the effects of sediment on stream biota (e.g., primary producers, invertebrates and fish), and describes sediment control measures used to preserve various stream communities and freshwater fisheries.
- Wilber DH, Clarke DG (2001) Biological effects of suspended sediments: A review of suspended sediment impacts on fish and shellfish with relation to dredging activities in estuaries. North American Journal of Fisheries Management 21:855-875.
In this study, the authors assess the effects of increased concentrations of suspended sediment caused by human activities, such as navigational dredging, on estuarine fish and shellfish. The review synthesizes the results of studies that report biological responses to known suspended sediment concentrations and exposure durations and relates these findings to suspended sediment conditions associated with dredging projects. Biological responses of various taxonomic groups and life history stages are graphed as a function of concentration and exposure duration and compared with the expected concentrations and durations from anthropogenic activities that resuspend sediments.
- Wood PJ, Armitage PD (1997) Biological effects of fine sediment in the lotic environment. Environmental Management 21(2):203-217.
This publication reviews information on the causes and extent of sedimentation in the lotic environment. The nature and origins of fine sediment, sediment suspension and deposition, and the effects of sediments on biota are outlined with respect to sources and impacts of human activity, variations in streamflow and particle size characteristics, and deleterious impacts associated with fine sediments on riverine habitats, primary producers, macroinvertebrates and fisheries. Multiple causes and adverse effects are identified and reviewed to provide river managers with a guide to source material.
References
- Berry W, Rubenstein N, Melzion B, Hill B (2003) The biological effects of suspended and bedded sediment (SABS) in aquatic systems: a review. Internal Report of the U.S. Environmental Protection Agency, Office of Research and Development, Narragansett RI.
- Chapman DW (1988) Critical review of variables used to define effects of fines in redds of large salmonids. Transactions of the American Fisheries Society 117:1-21.
- Doisy KE, Rabeni CF (2004) Effects of suspended sediment on native Missouri fishes: a literature review and synthesis. University of Missouri - Columbia, Columbia MO.
- Dong A, Simsiman GV, Chesters G (1983) Particle-size distributions and phosphorus levels in soil, sediment, and urban dust and dirt samples from the Menominee River watershed, Wisconsin, USA. Water Research 17(5):569-577.
- Edwards TK, Glysson GD (1998) Field Methods for Measurement of Fluvial Sediment U.S. Geological Survey Techniques of Water-Resources Investigations, Book 3, Chapter C2.
- Gray JR, Glysson GD, Turcios LM, Schwarz GE (2000) Comparability of Suspended-Sediment Concentration and Total Suspended Solids Data. U.S. Geological Survey, Reston VA. Water Resource Investigations Report 00-4191.
- Newcombe CP, Jensen JOT (1996) Channel suspended sediment and fisheries: a synthesis for quantitative assessment of risk and impact. North American Journal of Fisheries Management 16:693-727.
- Rosetta T (2005) Draft Technical Basis for Revising Turbidity Criteria. Oregon Department of Environmental Quality, Water Quality Division, Salem OR.
- U.S. EPA (2006) Framework for Developing Suspended and Bedded Sediments (SABS) Water Quality Criteria. U.S. Environmental Protection Agency, Washington DC. EPA-822-R-06-001.
- U.S. EPA (2006) Watershed Assessment of River Stability & Sediment Supply (WARSSS) Version 1.0. U.S. Environmental Protection Agency, Office of Water, Washington DC.
- Waters TF (1995) Sediment in Streams: Sources, Biological Effects and Control. American Fisheries Society Monograph 7. American Fisheries Society, Bethesda MD.
- Wilber DH, Clarke DG (2001) Biological effects of suspended sediments: A review of suspended sediment impacts on fish and shellfish with relation to dredging activities in estuaries. North American Journal of Fisheries Management 21:855-875.
- Wolman MG (1954) A method for sampling coarse river-bed material. Transactions of the American Geophysical Union 35(6):951-956.
- Wood PJ, Armitage PD (1997) Biological effects of fine sediment in the lotic environment. Environmental Management 21(2):203-217.
Contacts: Authors & Contributors